
3月22日,河南安阳马拉松在安阳市文体中心开跑。4月14日,赛事组委会发布的获奖名单却引发热议,有多名网友发文指出,女子半程马拉松安阳市民奖第一名获奖者“桑某云”的号码牌,在比赛中佩戴在一名男子胸前,存在替跑行为。

现场图片
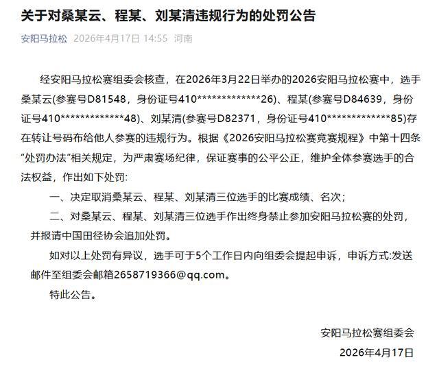
4月17日,安阳马拉松赛组委会发布涉事人员处罚公告:
经安阳马拉松赛组委会核查,在2026年3月22日举办的2026安阳马拉松赛中,选手桑某云(参赛号D81548,身份证号410*************26)、程某(参赛号D84639,身份证号410*************48)、刘某清(参赛号D82371,身份证号410*************85)存在转让号码布给他人参赛的违规行为。
根据《2026安阳马拉松赛竞赛规程》中第十四条“处罚办法”相关规定,为严肃赛场纪律,保证赛事的公平公正,维护全体参赛选手的合法权益,作出如下处罚:
一、决定取消桑某云、程某、刘某清三位选手的比赛成绩、名次;
二、对桑某云、程某、刘某清三位选手作出终身禁止参加安阳马拉松赛的处罚,并报请中国田径协会追加处罚。
如对以上处罚有异议,选手可于5个工作日内向组委会提起申诉,申诉方式:发送邮件至组委会邮箱2658719366@qq.com。

据介绍,2026安阳马拉松赛是2026年河南省首场大型马拉松赛事,有2.6万名跑者参加,级别为中国田径协会认证的A1类赛事,设马拉松(42.195公里)、半程马拉松(21.0975公里)两个项目。
此前,安阳马拉松组委会公布了各个组别的奖励办法,女子半程马拉松安阳市民奖第一名获得者奖金是1000元。
来源 | 长安街知事证券配资软件
辉煌优配配资提示:文章来自网络,不代表本站观点。